項目案例:浙江某化工企業
浙江某化工企業發酵工藝生產流程中需要清潔穩定的壓縮空氣,用於生產化工原料。
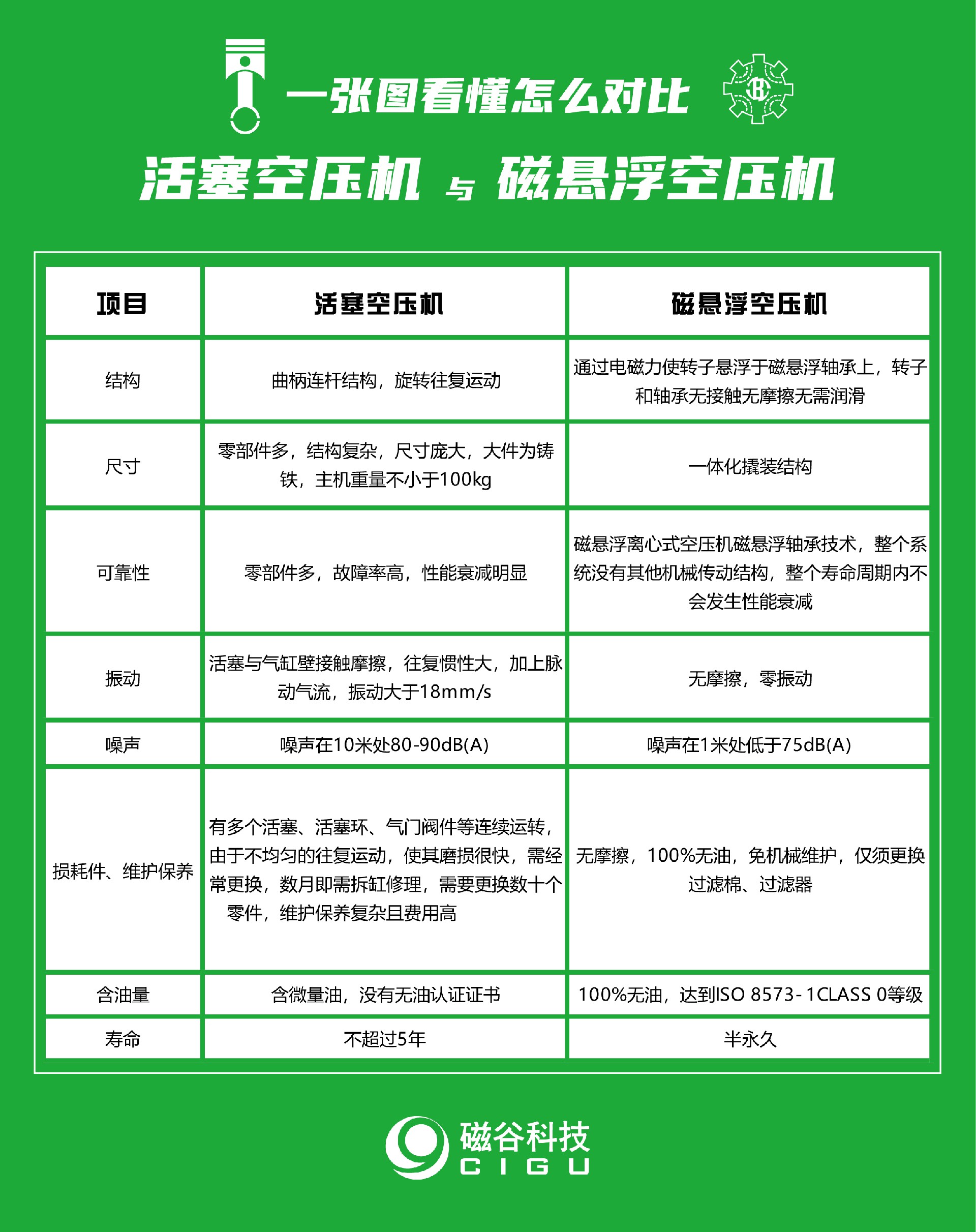
技改前使用2台160kW的活塞空壓機才能滿足現場工況,經一段時間使用後設備排氣量明顯下降、出現漏油、漏氣等故障、含油量超標且需頻繁的維護保養,嚴重影響了企業的正常生產。因此選擇磁穀科技的磁懸浮空壓機進行替代,相同工況下,1台160kW磁懸浮空壓機即可滿足生產需求。


項目數據:

驗收結論:
節能效果:運行後測試在相同工況下,與原活塞空壓機相比節電約52.8%。
性能一致性:運行後測試磁懸浮離心式空壓機排氣量穩定無明顯降低,表明磁懸浮空壓機具有更可靠的穩定性。
客戶滿意度:改善工作環境,噪音和振動明顯降低;智能化運行,運行數據可視化,操作簡單明了;設備維護保養方便。
磁懸浮空壓機的優勢:
100%無油:其他種類的無油壓縮機在壓縮空氣的過程中,油雖不與空氣接觸,但會使用油來冷卻壓縮機並潤滑運作部件。不同於“技術上無油”,磁懸浮空壓機采用高速電機直驅結構和磁懸浮軸承技術,運轉無摩擦,完全不需要使用潤滑油,壓縮空氣達到ISO 8573-1 CLASS 0等級。
高效節能:磁懸浮空壓機傳動效率接近100%,采用兩級壓縮+中間冷卻+三元流動葉輪設計+全三維流暢分析技術,與傳統空壓機相比,可節能約20%。
無性能衰減:chuantongdewuyoukongyajishiyongjixiezhouchenghechilunchuandong,zaishoumingzhouqineihuiyouyuchuandongbujianmosundaozhizhengjidexingnengbuduanshuaijian。cixuanfukongyajicaiyongcixuanfuzhouchengjishu,zhenggexitongmeiyouqitajixiechuandongjiegou,zhenggeshoumingzhouqineibuhuifashengxingnengshuaijian。
低噪音:磁懸浮空壓機采用主動減震設計,運轉穩定,機體振動小,風機噪音小於75dB(A)。
智能控製:可實時監控設備運行狀態,實現風量、風壓、轉速等智能調控和手動調控多模式控製;“磁穀雲”實現遠程運維。
免維護:100%無油,免機械維護,僅須更換過濾棉、過濾器。
磁穀磁懸浮離心式空壓機由於性能十分優異,適用於對含油量、節能或噪音有較高要求的場所,目前已在發酵、化工、紡織、印染等眾多行業中高效使用。麵對壓縮機行業的升級變革,磁穀科技將繼續踐行智能製造、高效節能、科技環保,推動壓縮機行業多元化發展!


您現在所在位置:


